| 您當前位置:保定理工學院 >> 陽光招生網 >> 招生動態 >> 瀏覽文章 |
|
北京:關于做好2026年普通高等學校招生報名工作的通知
【招生動態】 加入時間:2025年10月17日 信息來源:本站原創 作者:zsb 訪問量:
|
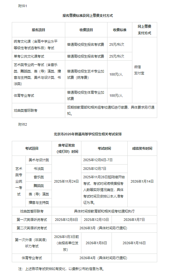
北京市2026年普通高等學校招生報名工作于2025年10月至11月進行。現就有關事項通知如下。 一、報名條件 (一)報名須符合以下條件 遵守中華人民共和國憲法和法律;高級中等教育學校畢業或具有同等學力;身體狀況符合相關要求。 具有北京市正式戶口,或符合《北京市人民政府辦公廳關于轉發市教委等四部門制訂的<進城務工人員隨遷子女接受義務教育后在京參加升學考試工作方案>的通知》(京政辦發〔2012〕62號)《北京教育考試院關于做好2026年進城務工人員隨遷子女在京參加高等職業學校招生考試報名工作的通知》(京考高招〔2025〕17號)規定條件的進城務工人員隨遷子女,或在北京定居并符合報名條件的外國人(須持北京市公安機關簽發的《中華人民共和國外國人永久居留證》)。 (二)下列人員不得報名 1.具有普通高等學歷教育資格的高校在校生,或已被普通高校錄取并保留入學資格的學生; 2.高級中等教育學校非應屆畢業的在校生; 3.在高級中等教育階段非應屆畢業年份以弄虛作假手段報名并違規參加普通高校招生考試(包括全國統考、省級統考和高校單獨組織的招生考試,以下簡稱高考)的應屆畢業生; 4.因違反國家教育考試規定,被給予暫停參加高考處理且在??计趦鹊娜藛T; 5.因觸犯刑法受到刑事處罰、尚在處罰期內的。其中,未成年人按相關法律規定執行。 高考報名后至開考前,如發現考生有上述不符合報考條件的情況,將按程序取消其高考報名資格。 (三)相關政策說明 因升學原因將戶口遷入我市集體戶口的學生,除下列情況可在限定范圍內報名外,其他情況不得報名:體育類專業中專校集體戶口的應屆畢業生,只能報考運動訓練、武術與民族傳統體育專業;藝術類專業中專校集體戶口的應屆畢業生,只能報考組織專業考試的藝術類專業。 進城務工人員隨遷子女只能參加高等職業學校招生考試,學生從高等職業學校高職畢業后,可參加優秀應屆畢業生升入本科段學習的推薦與考試錄取。 二、報名時間和方式 報名包括網上提交報名申請、網上填報個人信息并繳費和報名資格現場確認三個階段。 第一階段:網上提交報名申請 時間:2025年10月25日9時至28日17時(進城務工人員隨遷子女申請時間為10月10日9時至11日17時) 網址:www.bjeea.cn 本階段考生須提交姓名、證件號碼等個人基本信息,同時須選擇報名單位??忌罄m報名資格確認、體檢等相關事宜均由報名單位組織實施,本市學籍應屆考生報名單位原則上為學籍所在學校,往屆考生和京外就讀應屆考生報名單位為戶籍所在區高招辦或戶籍所在街道(具體由各區高招辦確定)。 第二階段:網上填報個人信息并繳費 時間:2025年11月1日9時至4日17時 網址:www.bjeea.cn 本階段為通過報名資格初審的考生選報考試科目(項目)、填寫個人簡歷等具體信息并繳費。繳費標準及網上繳費支付方式見附件1。 第三階段:報名資格現場確認 報名資格現場確認工作由報名單位負責,主要是核驗考生身份和網上提交的報名信息,同時現場采集考生電子照片。該項工作截止時間為2025年11月11日,具體時間和地點由報名單位確定。 確認要求:完成網上個人信息填報并繳費的考生本人持居民戶口簿、身份證件(往屆考生還需持高中畢業證明,京外就讀應屆考生還須持就讀學校開具的證明及思想品德考核意見,在職職工還須持單位介紹信)在規定時間和地點辦理報名資格確認手續。 考生完成上述三個階段且通過報名資格現場確認后,方可參加北京市2026年普通高等學校招生考試。報名工作結束后,如考生因戶口進京等客觀因素發生變化,已符合在京高考報名條件,且在相關考試安排允許的情況下,可按程序向報名單位或區高招辦提出補報名申請。 考生報名信息是考生電子檔案的重要組成部分,用于高校招生錄取及錄取后學籍注冊,考生須確保本人高考報名信息準確無誤。為保障考生順利參加高考、錄取和高校學籍注冊工作,考生在高考報名信息確認之后,到新生入學報到之前不應更改姓名、身份證號等信息。如有特殊情況確需變更的應及時向報名單位報告,因考生未及時報告信息變更情況而造成的遺留問題由考生本人承擔責任。 三、報名有關事項說明 (一)報考考試類型分全國統一招生考試(以下簡稱“統考”)及單獨招生考試(以下簡稱“單考”)兩種,考生可任選一種報考。 統考考試科目為語文、數學、外語3門。參加本科錄取的考生還須根據擬報考高校(專業)要求和自身特長,從思想政治、歷史、地理、物理、化學、生物6門高中學業水平等級性考試科目中自主選擇3門參加考試,本科錄取考生總成績由語文、數學、外語3門統考科目成績和選考的3門學業水平等級性考試科目成績(按《北京市教育委員會關于普通高中學業水平等級性考試成績計入高考錄取總成績方式的通知》要求折算后的成績)構成。高職(??疲╀浫〔捎谩敖y考+學業水平合格性考試”招生模式,高考成績由語文、數學、外語3門統考科目成績組成,招生高校根據各專業培養需求從學業水平合格性考試科目(思想政治、歷史、地理、物理、化學、生物、信息技術、通用技術8門)中選定2門或3門,考生相應學業水平合格性考試科目成績合格方能投檔。不參加本科錄取只參加高職(??疲╀浫〉目忌梢圆粓罂紝W業水平等級性考試選考科目。 單考考試科目的設置采取“3+X”的模式。“3”指語文、數學、外語三科公共文化課;“X”指不同招生專業根據專業特點及培養要求設定的綜合專業課一科或專業基礎課、職業技能課兩科考試??忌糁粎⒓印案呗氉灾髡猩?,請選擇“單考”考試類型并選定“不參加公共文化課考試”。 (二)統考和單考的外語考試分英語、俄語、日語、法語、德語、西班牙語六個語種,由考生任選一種。 統考英語聽說考試與筆試分離,實行計算機考試,一年兩次考試,取聽說最高成績與筆試成績一同組成英語科目成績計入高考總分,第一次考試于2025年12月13日進行,第二次考試于2026年3月進行。其他外語語種考試使用全國卷,聽力考試一年兩考,取聽力最高成績與筆試成績一同組成外語科目成績計入高考總分,第一次考試于2026年1月8日進行,第二次考試于2026年6月8日進行。 (三)統考考生在選報學業水平等級性考試科目時,所選報科目須已通過學業水平合格性考試(2019年及以前的會考成績須不低于C等級,京外高中就讀考生須通過北京市學業水平合格性考試成績認證)方可報考。擬選報科目未通過學業水平合格性考試的,可報名參加2026年第一次普通高中學業水平合格性考試,通過后于2026年3月10日至12日向高考報名單位申請補報或調整學業水平等級性考試選考科目。 (四)2026年普通高等學校招生藝術類專業統一考試、體育專業考試、英語聽說考試、外語(非英語)聽力考試報名與高考報名同期進行,符合條件擬報名參加相關考試的考生須選報相關項目并繳費。部分考試的時間安排見附件2。 (五)全市藝術類專業統一考試包括音樂類、舞蹈類、表(導)演類、播音與主持類、美術與設計類、書法類6個科類,戲曲類實行省際聯考??忌稍谏鲜?個科類中選擇一類填報,各科類之間原則上不得兼報。同一科類內的不同專業方向可以兼報(音樂類考生可以兼報音樂教育方向和音樂表演方向;表(導)演類考生可以兼報戲劇影視表演方向、服裝表演方向、戲劇影視導演方向)。對具有其他專業特長及潛質、確需兼報不同藝術科類的考生,須在2025年11月4日17時前向報名單位提交申請,通過相關審核程序后方可兼報。 (六)考生網上提交報名申請時須自行設定登錄密碼,此密碼將作為網上填報個人信息、網上填報志愿的登錄密碼,考生須牢記密碼并嚴禁向他人泄露,因考生個人原因導致密碼泄露后果自負。 (七)考生報名時須首先簽訂《考生誠信考試承諾書》。 (八)高考報名的同時將采集部分照顧政策資格考生信息,符合相關照顧條件的考生須在報名資格現場確認時提供相關信息及證明材料以供審核確認。 網上報名時采集的照顧對象包括:烈士子女;歸僑、華僑子女、歸僑子女;臺灣省籍(含臺灣戶籍)考生;自主就業的退役士兵;退出部隊現役的考生;殘疾人民警察。 從邊疆、山區、牧區、少數民族聚居地區在高級中等教育階段轉學到本市就讀的少數民族考生;在服役期間榮立二等功以上或被戰區(原大軍區)以上單位授予榮譽稱號的退役軍人;經共青團中央青年志愿者守信聯合激勵系統認定獲得的5A級青年志愿者等考生須在高考報名現場確認時填寫申請表并提交相關證明材料。 其他照顧類型由相關部門審核并提供名單,不在高考報名時采集。 (九)考生體檢將于2026年3月進行,具體時間由報名單位通知。 (十)參加高職自主招生并被高校錄取的考生,繳納的高考文化課考試報名費將退還至考生繳費所用賬戶(報名繳費后,原賬戶不要注銷)。 附件:1.報名繳費標準及網上繳費支付方式 2.北京市2026年普通高等學校招生相關考試安排 3.普通高等學校招生圖像采集規范及信息標準 附件3 普通高等學校招生圖像采集規范及信息標準 一、基本要求 1.報名圖像應使用報名考生本人近期(一般為報名年度內)正面免冠彩色頭像的數字化圖像文件。 2.圖像應真實表達考生本人相貌。禁止對圖像整體或局部進行鏡像、旋轉等變換操作,禁止對人像進行美顏,不得對人像特征(如傷疤、痣、發型等)進行技術處理。 3.圖像應對焦準確、層次清晰、色彩真實、無明顯畸變。 4.除頭像外,不得添加邊框、文字、圖案等其他內容。 二、拍照要求 1.背景:用淺藍色(參考值RGB<100,197,255>),應均勻無漸變,不得有陰影、其他人或物體。 2.人物姿態與表情:坐姿端正,表情自然,雙眼自然睜開并平視,耳朵對稱,左右肩膀平衡,嘴唇自然閉合。 3.眼鏡:常戴眼鏡者應佩戴眼鏡,但不得戴有色(含隱形)眼鏡,鏡框不得遮擋眼睛,眼鏡不能有反光。 4.佩飾及遮擋物:不得使用頭部覆蓋物(宗教、醫療和文化需要時,不得遮擋臉部或造成陰影)。不得佩戴耳環、項鏈等飾品。頭發不得遮擋眉毛、眼睛和耳朵。不宜化妝。 5.衣著:應與背景色區分明顯。避免復雜圖案、條紋。 三、照明光線 1.照明光線均勻,臉部曝光均勻,無明顯可見或不對稱的高光、光斑,無紅眼。 2.建議配置光源兩只(色溫5500K-5600K),擺設高度與被拍攝人肩部同高,角度為左右各45度,朝向對準被拍攝人頭部,距離被拍攝人1.5米-2米。 四、數字化圖像文件 1.數字化圖像文件規格為寬480像素*高640像素,分辨率300dpi,24位真彩色。應符合JPEG標準,壓縮品質系數不低于60,壓縮后文件大小一般在20KB至40KB。文件擴展名應為JPG。 2.人像在圖像矩形框內水平居中,左右對稱。頭頂發際距上邊沿50像素至110像素;眼睛所在位置距上邊沿200像素至300像素;臉部寬度(兩臉頰之間)180像素至300像素。 |

